|
<< Click to Display Table of Contents >> Teilnehmermanagement |
![]() ![]()
|
Das Portal für das Teilnehmermanagement kann ein SQM-Administrator direkt bei der Anzeige der Veranstaltung auf der SQM-Homepage aufrufen.
Außerdem erscheint der entsprechende Link auch im Benutzermenü des Benutzers.
Die Anwendung ist für mobile Endgeräte optimiert.
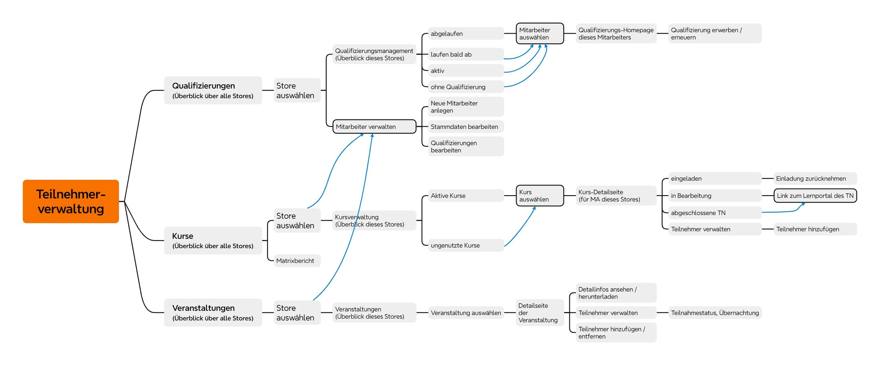
Hier kann man für alle Stores, für die man SQM-Admin-Berechtigungen besitzt, die Qualifizierungen, Kurse und Veranstaltungen aller Mitarbeiter / Teilnehmer verwalten:


Startseite des Teilnehmer-Managements
1.Karteikarte für "Qualifizierungen", zeigt für jeden Store, den man administrieren darf, eine Kurzübersicht des aktuellen Qualifizierungsstatus an
2.Kurzübersicht des aktuellen Qualifizierungsstatus für diesen Store, Klick auf diese Zeile springt zur Seite "Qualifizierungsmanagement" des ausgewählten Stores
3.Karteikarte für "Kurse", zeigt für jeden Store, den man administrieren darf, eine Kurzübersicht des aktuellen Teilnahmestatus für Kurse an
4.Kursüberblick - Matrixbericht: ruft ein Berichtsprogramm auf, mit dem man den Teilnahmestatus aller Teilnehmer aller Stores für alle Kurse anzeigen lassen kann
5.Kurzübersicht des aktuellen Teilnahmestatus für diesen Store, Klick auf diese Zeile springt zur Seite "Kursverwaltung" des ausgewählten Stores
6.Karteikarte für "Veranstaltungen", zeigt für jeden Store, den man administrieren darf, eine Kurzübersicht des aktuellen Teilnahmestatus für Veranstaltungen an
7.Kurzübersicht des aktuellen Teilnahmestatus für diesen Store, Klick auf diese Zeile springt zur Seite "Veranstaltungen" des ausgewählten Stores
Nachdem man (in irgendeinem Bereich) einen bestimmten Store ausgewählt hat, kann man die Mitarbeiter dieses Stores verwalten, ihre Stammdaten bearbeiten und auch neue Mitarbeiter anlegen:

Klick (Tap) auf den [Bearbeiten] Button öffnet die Mitarbeiterliste des ausgewählten Stores:

1.Neuen Mitarbeiter anlegen
2.ABC-Register: Klick auf einen Buchstaben springt zur Liste der Mitarbeiter, deren Nachnamen mit diesem Buchstaben beginnt
3.Zeile für einen bestimmten Mitarbeiter, Klick (Tap) auf die Zeile öffnet die Stammdaten-Bearbeitungsmaske:

1.Springt zu den Qualifizierungen des Mitarbeiters, um Qualifizierungen zu erneuern, zu erwerben oder zu dokumentieren. Mehr dazu auf der Hilfeseite "Qualifizierungsmanagement"
2.Eingabeformular für die Stammdaten
3.Hinweis: Man kann hier auch Mitarbeiter für einen anderen als den aktuell ausgewählten Store anlegen.
Siehe auch:
Teilnehmermanagement für Kurse
Teilnehmermanagement für Veranstaltungen