|
<< Click to Display Table of Contents >> Layout |
![]() ![]()
|

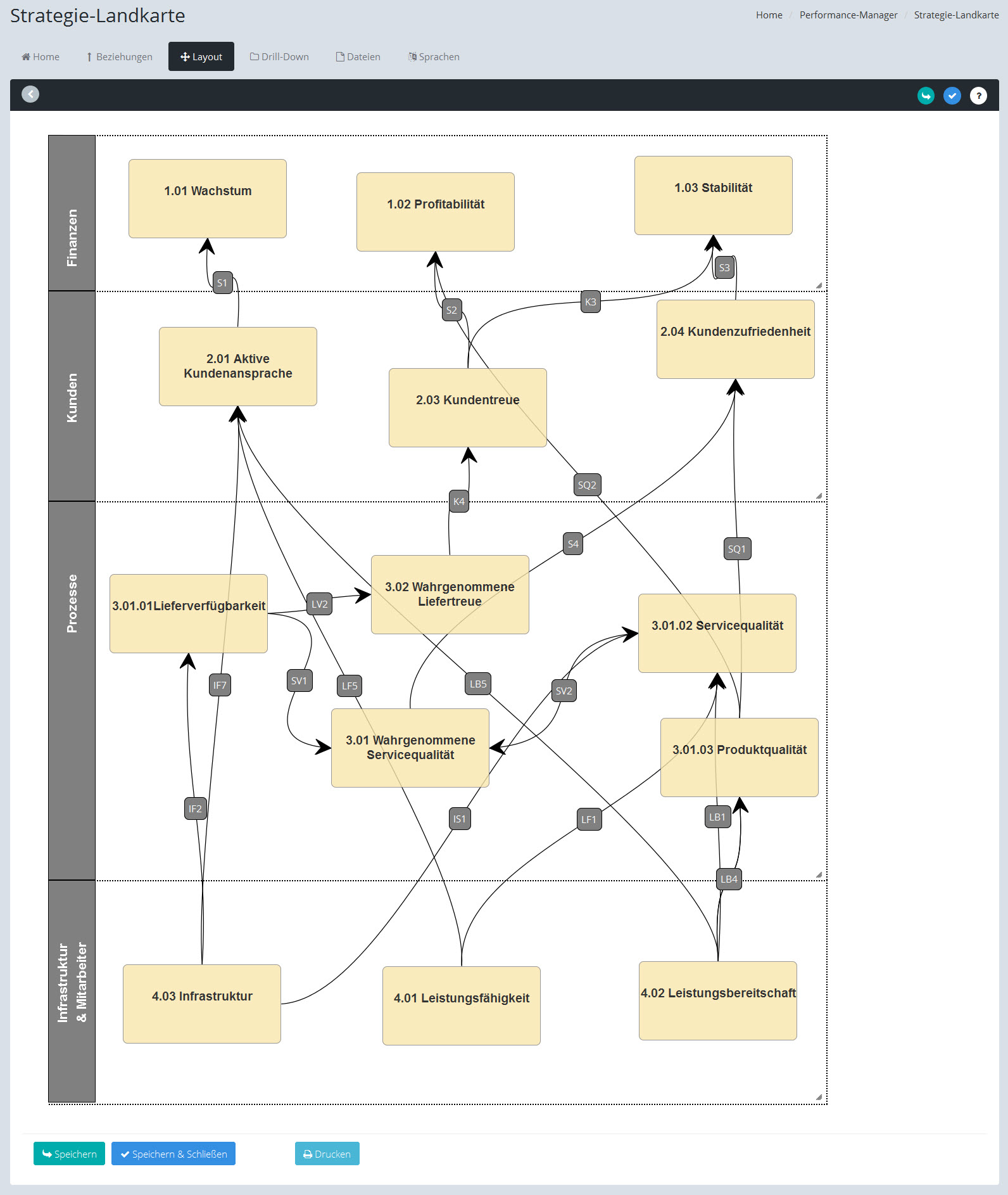
Strategie-Landkarte: Layout
Auf dieser Registerkarte legen Sie das Aussehen der Strategie-Landkarte fest.
Die Verbindungslinien werden dabei automatisch anhand der definierten Ursache-Wirkungsbeziehungen erstellt.
Benutzen Sie die Eingabefelder für Breite und Höhe, um die Größe der Abbildung festzulegen.
Wenn Sie die Größe verkleinern, müssen Sie die oberen Schaltflächen verwenden, um die Änderung zu speichern.
Die einzelnen Perspektiven erscheinen als farbig (grau oder weiß) hinterlegte Flächen in der Abbildung.
Die Größe der Fläche stellen Sie für jede Perspektive getrennt mittels der entsprechenden Eingabefelder ein. Verwenden Sie dazu beliebige ganzzahlige Werte; hyScore rechnet Ihre Angaben dann selbsttätig in Prozentwerte um.
Klicken Sie das Ziel an, das Sie verschieben wollen und ziehen Sie es mit der Maus an die gewünschte Position.
Die Verbindungspfeile werden dadurch automatisch neu ausgerichtet.
Wenn Sie neue Ursache-Wirkungsbeziehungen oder neue Ziele definiert haben, müssen Sie die Strategie-Landkarte aktualisieren.
Klicken Sie dazu zuerst auf [Aktualisieren] und dann auf [Übernehmen].
Erst danach werden alle neuen Ziele und Verbindungslinien in der Karte angezeigt!
Um alle Positionierungen zu löschen und die Karte komplett neu zu erstellen, können Sie die Schaltfläche [Zurücksetzen] verwenden.
Klicken Sie am Ende Ihrer Eingaben auf die Schaltfläche [Speichern] um die Änderungen zu speichern.
[Speichern & Schließen] speichert die Änderungen und kehrt automatisch in die Liste zurück.
Hinweis:
Ihr Web-Browser muss Flash-Anwendungen unterstützen, damit Sie die Strategie-Landkarte bearbeiten können.
Mehr Infos dazu finden Sie bei den Systemvoraussetzungen.